DBS - Global Lending Online Workbench
Digitising a multi-million-dollar credit approval system for DBS
ROLE : UX LEAD
6/15/20183 min read


Overview
GLOW is DBS Bank’s enterprise application used by Relationship Managers, Credit Risk Managers, and Credit Control teams to initiate, approve, and activate credit requests for large multinational clients. Historically, this process relied on huge orange paper folders filled with sensitive documents, multiple sign-offs, and repeated data entry across disconnected steps.
I Led the design of E-Memo, the bank’s first fully digital end-to-end credit origination workflow — replacing the paper-heavy approval process with a seamless, secure digital experience.
Problem
The existing process was manual, fragmented, and error-prone. Users described it as slow, repetitive, and heavily dependent on printing, signing, and physically circulating documents. Key issues included:
Repeated data entry across multiple stages
Massive paper trails and confidential documents stored manually
Long delays due to the number of approvals required
No unified view of client information
No efficient way to initiate or track a credit request digitally
The business challenge:
“How might we help our teams initiate, approve, and activate credit requests seamlessly on a digital platform?”
My Role
Lead UX design for the E-Memo workflow from the ground up. My responsibilities included:
Leading discovery workshops with business, tech, and end users
Mapping complex credit origination workflows
Conducting exploratory research to understand real user pain points
Building proto-personas and framing the true problem
Running design studio sessions to co-create ideas
Prototyping and iterating flows end-to-end
Leading usability testing and synthesising findings
Collaborating closely with UI designers and the engineering team
UX Approach
1. Discovery & Research
Through stakeholder workshops and in-depth exploratory interviews, we learned:
Data re-entry was the biggest pain point
RMs handled huge confidential paper files with no digital backup
Supporting documents needed to be printed and attached for every request
Multi-level approvals caused massive delays
There was no “single source of truth” for a credit request
These insights helped define our MVP and prioritise features that would deliver the highest value first.






2. Defining the Goal
We aligned on building a tool that would:
Reduce repetitive data entry
Digitise the credit memo end-to-end
Provide transparency across approval stages
Centralise client and request information
Ensure secure, compliant handling of confidential data
Support faster approvals through a guided workflow




3. Ideation & Co-Creation
Using affinity mapping and design studio workshops, we collaborated with Relationship Managers and Risk Managers to shape the ideal flow. This helped us:
Validate assumptions
Expose workflow gaps
Generate solutions directly informed by user needs
Build shared ownership across teams
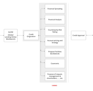
Solution — E-Memo (Digital Credit Memo)
We designed E-Memo, a one-stop digital workspace where Relationship Managers can:
View, edit, and validate client information
Initiate a credit request
Upload supporting documents securely
Track approvals in real time
Submit complete memos to Credit Risk Managers
Approvers can:
Review the memo digitally
Approve or reject requests with clear reasoning
Activate requests directly from the system
This replaced a multi-day, paper-based workflow with a secure, streamlined digital experience.
Key UX Deliverables
End-to-end workflow mapping
E-Memo process flows
RM and CRM task scenarios
Wireframes & interactive prototypes
User journey design
Usability testing with rainbow spreadsheets
Iteration based on major themes and failures




Impact
70% reduction in redundant data entry
35 faster credit approval turnaround times
100% digital handling of confidential documents
1,500+ users transitioned to the new E-Memo workflow
Single source of truth improved auditability & compliance
Higher RM productivity, with fewer handoffs and manual steps